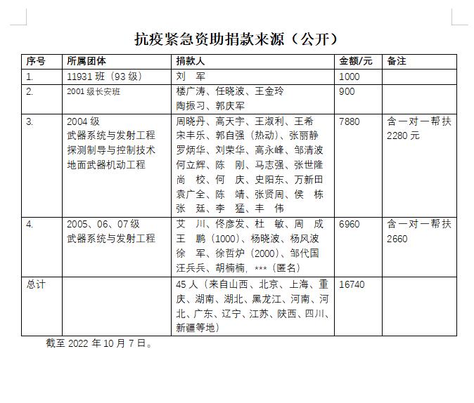
2022年10月2日,我校正在开展第二批返校工作,“太原发布”尖草坪区实施静默管理,何庆、周晓丹、马志强、郭庆军等学院毕业校友第一时间联系院党委副书记刘光及其他老师,了解符合返校条件但因疫情变化滞留在太原的学生情况,并与学院相关学生工作人员密切沟通,迅速统计摸排了学生信息,编制了“抗疫帮扶紧急捐助倡议书”及资助方法,成立了捐款联系工作组,从10月5日至10月7日3天时间完成了约1.7万的捐款,直接资助25名学生,到账约1.3万元。捐款来自13省和3直辖市共45名热心校友。
校友们对母校多年来的培养和哺育表达了感谢。真诚祝愿母校发展蒸蒸日上,各项事业不断迈上新台阶!
69书吧
毕业校友多年来一直没有中断与母校、学院之间的联系,在疫情突发之际,感谢45名热心校友为母校做出贡献。希望母校可以发展的越来越好,早日迈进“双一流”大学行列。

